Questões do concurso:
CEFET-MG - 2025 - CEFET-MG - 2025 - CEFET-MG - Técnico de Laboratório/Área: Eletrônica - Edital nº 6
limpar filtros
50 Questões de concurso encontradas
Página 2 de 10
Questões por página:
Questões por página:
Concurso:
CEFET-MG
Disciplina:
Eletrônica
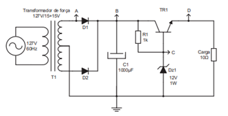
Observe o circuito abaixo.
Assinale a alternativa que apresenta corretamente as formas de onda dos pontos A, B, C e D, respectivamente.
Assinale a alternativa que apresenta corretamente as formas de onda dos pontos A, B, C e D, respectivamente.
Concurso:
CEFET-MG
Disciplina:
Eletrônica
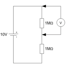
Ao se fazer a medição da tensão como mostrado no circuito abaixo, obteve-se o valor de 4,76V.

A resistência de entrada do voltímetro utilizado é:
Concurso:
CEFET-MG
Disciplina:
Eletrônica
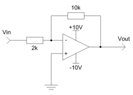
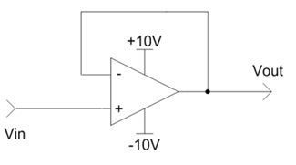
Um circuito de interface deve adequar os níveis lógicos da saída de um dispositivo de controle digital à entrada de um driver de motor. As características de saída e entrada destes dispositivos estão mostradas nos gráficos abaixo.
Dentre as alternativas a seguir, o circuito mais adequado para fazer a interface entre o dispositivo de controle digital e o driver de motor é:
Dentre as alternativas a seguir, o circuito mais adequado para fazer a interface entre o dispositivo de controle digital e o driver de motor é:
Concurso:
CEFET-MG
Disciplina:
Eletrônica
Um dispositivo digital apresenta as seguintes características de saída:
• Tensão de saída em nível lógico baixo: VOL = 0V
• Tensão de saída em nível lógico alto: VOH = +5V
• Capacidade de corrente de saída em nível lógico baixo: IOL = 10mA
• Capacidade de corrente de saída em nível lógico alto IOH: = -10mA
Esse dispositivo digital deve acionar um motor de corrente contínua (MCC) de tensão e potência nominais 30Vcc/100W, em uma única direção. Para que isso aconteça, o circuito mais adequado é:
• Tensão de saída em nível lógico baixo: VOL = 0V
• Tensão de saída em nível lógico alto: VOH = +5V
• Capacidade de corrente de saída em nível lógico baixo: IOL = 10mA
• Capacidade de corrente de saída em nível lógico alto IOH: = -10mA
Esse dispositivo digital deve acionar um motor de corrente contínua (MCC) de tensão e potência nominais 30Vcc/100W, em uma única direção. Para que isso aconteça, o circuito mais adequado é:
Concurso:
CEFET-MG
Disciplina:
Eletrônica
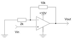
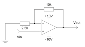
Para fazer a medição da temperatura de uma estufa que opera na faixa 0°C a 100°C, instalou-se nela um CI sensor de temperatura (LM35), que tem constante térmica de 10mV/°C. O sinal de temperatura do sensor deve ser entregue a um conversor analógico digital (A/D) variando de 0 a 5V, de modo a utilizar toda a sua faixa dinâmica. Escolha o circuito condicionador de sinais adequado para receber o sinal do sensor e entregá-lo ao conversor A/D.